Le PAJEP : un dispositif national
Objectifs du PAJEP
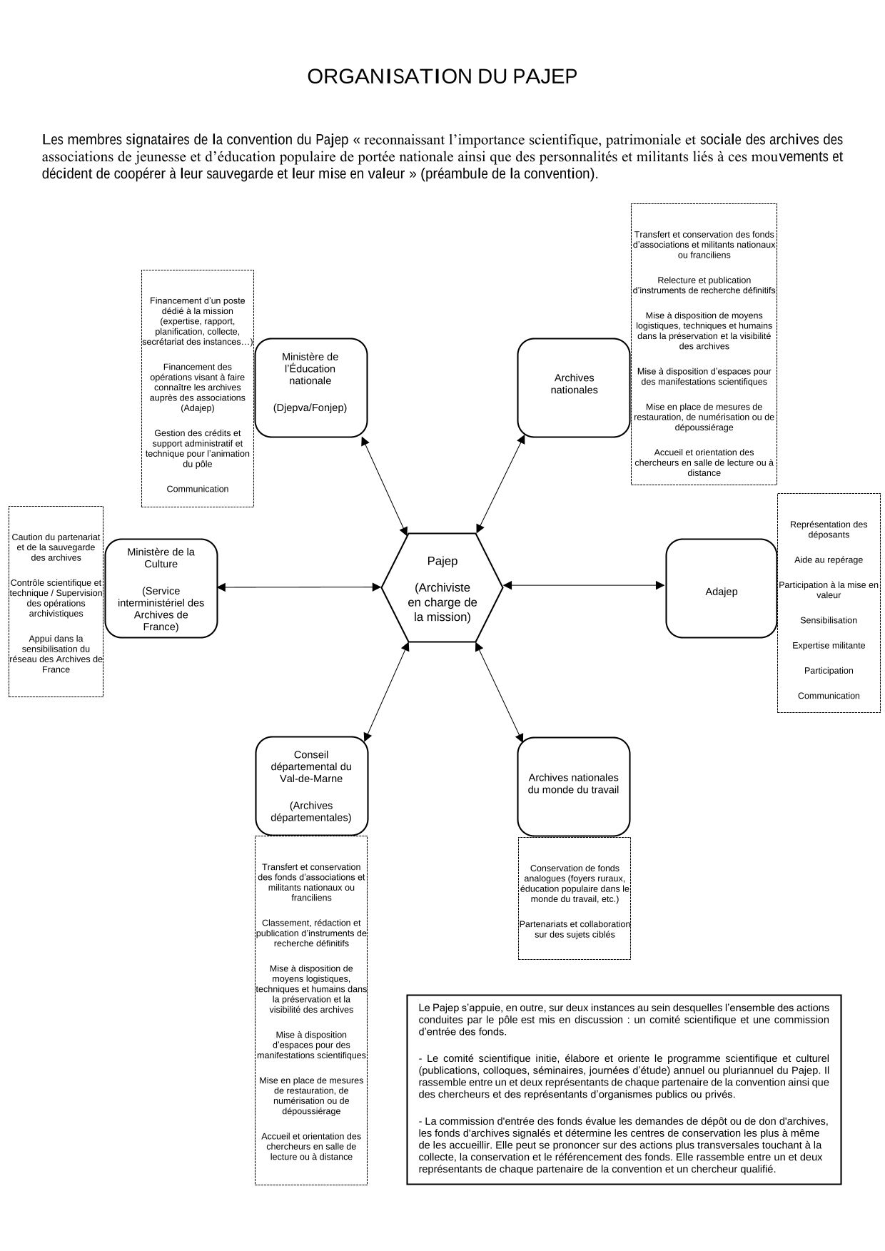
Le Pôle de conservation des archives des associations de jeunesse et d'éducation populaire (PAJEP) est un cadre d'action dont la mission est de sauvegarder, classer et valoriser les archives privées du secteur de la jeunesse et de l'éducation populaire : celles des associations nationales et franciliennes ou de personnalités ayant joué un rôle dans ce domaine au niveau national et francilien.
Le PAJEP ne s’intéresse pas seulement aux archives papier traditionnelles, mais à tous les archives, quel que soit leur support : photographies, affiches, enregistrements sonores, films et vidéos, documents numériques, etc.
Le partenariat
Le PAJEP est un partenariat crée par une convention signée en 1999. Elle regroupe aujourd'hui 5 structures publiques et une structure privée :
- le ministère de l'Education nationale (direction de la Jeunesse, de l'Education populaire et de la vie associative) avec le concours du Fonjep (Fonds de coopération de la jeunesse et de l'éducation populaire ), en charge de la gestion administrative, logistique et budgétaire de la mission ;
- le ministère de la Culture et de la Communication (Service interministériel des Archives de France) ;
- le conseil départemental du Val-de-Marne (Archives départementales du Val-de-Marne) ;
- les Archives nationales ;
- les Archives nationales du monde du travail (ANMT) ;
- l'Association des déposants aux archives de la jeunesse et de l'éducation populaire (ADAJEP)
Organisation
Les Archives départementales du Val-de-Marne, en 1999, et les Archives nationales – site de Pierrefitte-sur-seine, en 2013, ont été choisies comme têtes de réseau pour regrouper les fonds du Pajep d'intérêt national ou d'intérêt régional d'Ile-de-France.
Toutes les archives privées du secteur de la jeunesse et de l'éducation populaire (associations locales, fédérations régionales, militants...) ne sont pas centralisées dans ces deux centres d’archives. Le PAJEP invite les associations locales à déposer leurs fonds aux Archives départementales et municipales et s'appuie sur le réseau des services publics d'archives de France pour regrouper l'information et effectuer le repérage de fonds déposés dans d'autres lieux : bibliothèques, archives diocésaines, instituts, associations, etc.
Face à cette dispersion des sources, le PAJEP constitue un répertoire national, appelé Guide des sources. Actualisé régulièrement, il indique la localisation et le contenu sommaire des archives, présente les producteurs et notifie les inventaires disponibles, ce qui en fait un véritable dictionnaire de l’éducation populaire. Pour les chercheurs, il constitue une ressource sans équivalent pour se repérer dans ce paysage éclaté du secteur de la jeunesse et de l’éducation populaire.
Plus d'informations
Si vous souhaitez consulter un fonds signalé, mener des recherches, signaler des archives ou en savoir plus sur le Pajep, contactez la mission PAJEP au FONJEP à l'adresse :
Ou par téléphone au :